98色花堂-98色花堂官方最新精华驿站

主页  > 98色花堂公开  > 重点领域信息 > 公共文化体育信息公开 > 公益性活动
“我践行,我能行”青少年馆员养成计划
发布日期:2023-01-05 15:09:03 来源:本网 作者: 阅读人次:-
【字体大小: 默认】  分享


    为了让更多的青少年参与创建文明和谐城市,学习和践行社会主义核心价值观,给志愿者提供一个展示自我、服务社会的实践平台,河源市图书馆将在2023年寒假期间开展“青少年馆员养成计划”活动。

一、活动主题

    “我践行,我能行”青少年馆员养成计划

二、活动时间

  2023年1月10日—1月15日

  2023年1月29日—2月4日

三、活动单位

    河源市图书馆

四、活动对象/人数

    14-18周岁的青少年,20人/天

五、志愿者保障

  (1)购买志愿者保险

  (2)提供志愿者服装

  (3)志愿者补助

  (4)提供午餐及饮用水

六、报名方式

  1.微信报名(10人)

  ①关注河源市图书馆微信公众号→②点击栏目下方【最新动态】→③【活动报名】→④【2023年青少年馆员养成计划报名】→⑤【点击报名-即将报名成功】

  2.现场报名(10人)

  在市图书馆总服务台志愿服务岗领取报名表,满额即止。(请提前预约进馆名额)

七、活动内容

(一)岗前培训

1.png  

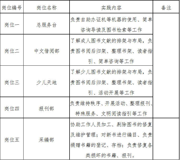
(二)实践岗位

2.png

(三)实践活动

3.png

八、活动形式

  1.志愿者上岗前一天进行岗前培训,并由工作人员带领前往各个部门熟悉志愿活动场地;

  2.青少年馆员养成计划以两周为一期,共12天,逢周一闭馆休息,每天志愿服务时长为8小时,时间为10:00-18:00;

  3.青少年馆员养成计划志愿者签到时间为周二至周日上午9:45分,签退18:00分,提前15分钟签到,签到签退地点为总服务台志愿服务岗,疫情期间凭志愿者服提前进馆签到;

  4.志愿者服务岗位一周轮岗一次;

  5.活动结束后,将根据志愿服务期间表现优秀的志愿者给予荣誉证书,并在市图书馆微信公众号发布青少年馆员养成计划风采展。

九、注意事项

  1.活动不收取任何费用;

  2.志愿者需提前预约活动当天进馆时间,并进行体温监测扫描粤康码,体温异常者(≥37.3℃),或有咳嗽、气促等异常症状者谢绝入馆;

  3.须佩戴口罩、穿志愿者服进馆;

  4.报名志愿者请提前15分钟到活动现场签到;

  5.在活动现场请听从工作人员的安排;

  6.本次活动的最终解释权归河源市图书馆;

  7.咨询电话:8929800  8929820。