98色花堂-98色花堂官方最新精华驿站

主页  > 98色花堂公开  > 重点领域信息 > 就业创业信息公开 > 就业创业工作动态
就业服务不停歇!节后1.5万多个岗位虚位以待
发布日期:2023-02-14 11:47:38 来源:本网 作者: 阅读人次:-
【字体大小: 默认】  分享


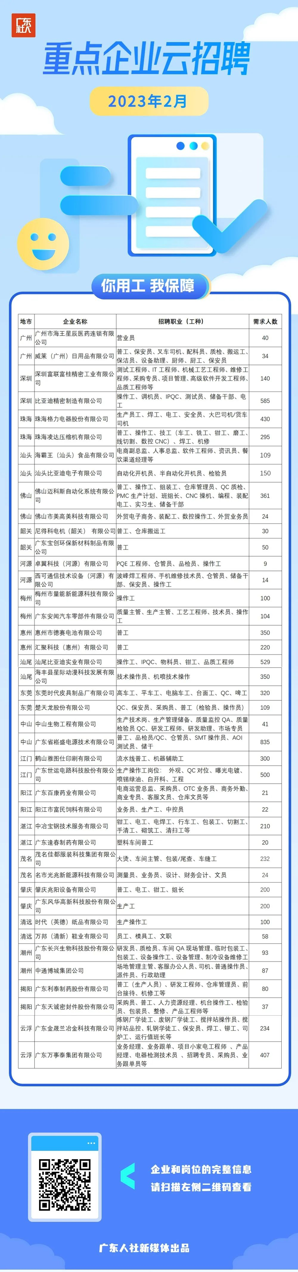
  为贯彻落实《广东省人民政府办公厅印发关于开展重点企业服务活动工作方案的通知》精神,做好我省重点企业用工服务,更好保障重点企业常态化用工,为重点企业特别是先进制造业、高新技术企业、疫情防控医疗企业等提供人力资源支撑,助力制造业当家,广东省就业服务管理局会同地市、县区、镇街、村居各级公共就业服务机构,通过省级网上服务平台按月统一对外发布重点企业招聘信息。

  本次发布全省21个地市2月份招聘信息,共120多家重点企业、1.5万多个岗位。更多详情,求职者可关注“广东人社”微信公众号或登录广东就业网(//hrss.gd.gov.cn/jyzl/index.html)查询。

图片1.png



供稿人:高瑜曼

校对责任人:欧阳东