河源市新奥燃气有限公司基本情况
一、公司概况:
河源新奥燃气有限公司成立于2000年12月,是新奥能源全资成员公司。公司注册资本共22050万元,主要负责河源市区、东源县城、紫金县、龙川部分区域以及连平县的城市燃气和综合能源业务。公司始终坚持从用户需求出发,以家庭场景为核心,围绕家庭客户品质生活需求,联合内外部生态,提供气、安、暖等智能化服务助力客户迈进美好生活新阶段。
二、公司联系方式
公司微信公众号:

河源新奥燃气24小时客户服务热线:0762-95158
24小时燃气抢险电话:0762-95158
服务监督投诉电话:0762-2288989
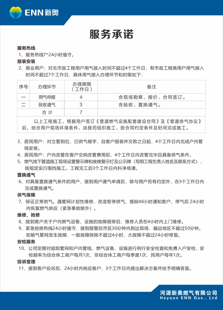
三、服务承诺

粤公网安备 44160202000112号

