98色花堂-98色花堂官方最新精华驿站
手机版
|
繁
|
无障碍阅读
|
关怀版
主页
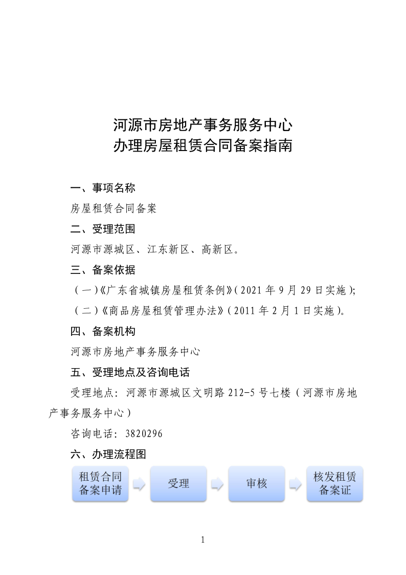
98色花堂动态
98色花堂公开
政务服务
走进河源
政民互动
主页
>
部门集约
>
河源市住房和城乡建设局
>
公告公示
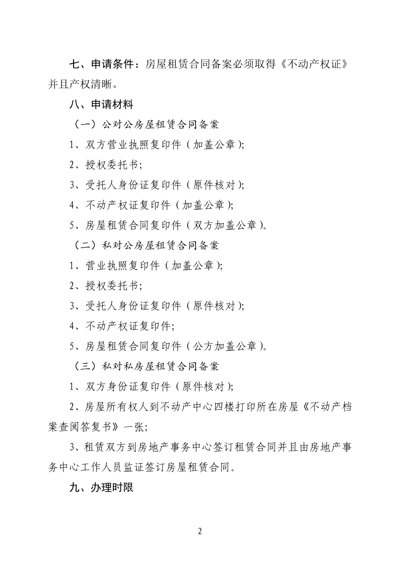
河源市房地产事务服务中心办理房屋租赁合同备案指南
发布日期:2023-07-24 14:54:23
来源:本站
作者:
阅读人次:
-
【字体大小:
大
中
小
默认
】 分享
微信扫一扫:分享
扫一扫,分享给好友或朋友圈
办理房屋租赁登记备案办事指南.pdf
房屋租赁合同备案申请表.doc
房屋租赁合同.pdf